A transition to digital assembly
Like many aircraft manufacturers, Gulfstream had long used full scale master tool models to manually craft and build their business jets. However, as technology advanced there was a shift toward digital engineering and manufacturing, including automated assembly by robotic riveting machines. Having relied in the past on physical tools for the skin panel assemblies, Gulfstream did not have the digital models needed to produce a numerical control programming to drive the automated riveting system. In order to evolve to the new process, they would need to reverse engineer the legacy white masters, create precise 3D CAD models then insert these models into the engineering design system for automated assembly. The process benefited from a combination of portable measurement devices and BuildIT software.
Gulfstream’s Advanced Technology Group had previously used measurement devices including a portable laser tracker and a portable arm. The laser tracker would align the master panel tool within the aircraft coordinate system and also create surface and part edge definition, while a portable arm would be ideal for measuring fastener locations and cutouts. To supplement the measurement capabilities, they chose BuildIT, a 3D portable metrology software for reliable coordinate measurement, tool-building, inspection and reverse engineering. Gulfstream chose BuildIT to provide a consistent interface to the multiple devices and provide a standardized methodology to align and reverse engineer the digital models. Additionally, Gulfstream would use BuildIT to directly load the data into CATIA software to produce the numerical control programming for the automated riveting system.
Simplified measurement and alignment
Switching between two devices to align the master tool in the CAD coordinate system and to locate the fastener locations and cutouts was made significantly easier with BuildIT. BuildIT is capable of working with all of the industry standard portable coordinate measurement devices, and provides a single interface when moving from one device to another. Gulfstream benefited from having to learn and follow only one methodology during the measurement process. More importantly, working with one software meant that data points from all devices were automatically integrated into a unified coordinate system. The alignment process was clean and straightforward, with a reduced risk of translation error.
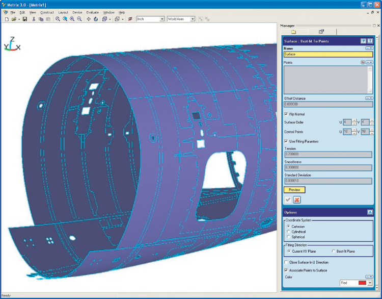
Reliable engineering process

The complete measured and engineered mid-aft fuselage assembly with fastener locations.
Measured point-cloud data from trackers and arms is used to reverse engineer hole locations, panel edges and cut-outs. Curves are passed through the measured edge points to form surface trim lines and these are used to fit a free-form panel surface. The reverse engineering capability of BuildIT allows Gulfstream to verify the surface geometries and quickly identify where they need additional data points to correlate the 3D CAD model and the physical model within the required tolerance. Once this process is finalized, the newly created digital model is loaded directly into the CATIA engineering environment, with complete design data including rivet hole locations and other panel features. The model is used to produce the automated assembly programs. The ability to load files directly from BuildIT into the CATIA environment means the engineering team can easily retrieve the design data with complete reliability. Likewise, modifications can be communicated quickly back to manufacturing, for maximum engineering efficiency.
Quality savings
Creating digital versions of legacy tooling enabled Gulfstream to eliminate the storage and maintenance of white master and legacy master tooling for substantial manufacturing cost savings, better engineering and enhanced quality control.
Customer Profile
Gulfstream is the leading manufacturer of luxury business jets and has established the world standard for value, reliability, safety and comfort. Manufacturing takes place at a 1.3-million-square-foot production facility in Savannah, Georgia where Gulfstream employs over 4,600 experienced professionals to design, craft and assemble their premier business aircraft.
Situation
Replacing legacy physical tooling masters with detailed digital models was central in Gulfstream’s strategy to implement an automated aircraft assembly process and ensure ongoing production efficiency.
Solution
Gulfstream used BuildIT to capture data from the physical masters and generate precise 3D CAD models, including all fastener patterns and cut-out details; which were then used to produce riveting patterns for the automated assembly system.
Results
The new digital models served Gulfstream in their move toward automated riveting, and also eliminated high storage costs of large physical masters, encouraged more efficient communication between engineering and manufacturing, and enhanced overall quality control.